띡띡이 경음기가 장착된 차량에서 듀얼혼으로 바꾸는 사용자가 많다.
제네시스혼, 에쿠스혼, 알페온혼으로 불리기도 하는데, 자동차 회사가 그 모델을 선택한 것이지 혼 제조사가 정한 것이 아니다.
경음기에는 SUNGIL 표시가 있으며 이는 브랜드화가 되었다.
자동차용 혼을 만들던 성일산업이 인수되고 나서 인팩 혼시스템으로 사명이 변경되었기 때문이다.
인팩 혼시스템은 인팩 그룹 내, 혼을 전문적으로 생산하는 자동차 부품회사이다.
인팩혼시스템 SUNGIL 혼





디스크형 혼은 한 개를 장착하여 사용하고, 나팔형 혼은 두가지 음색을 조합하여 듀얼 혼으로 사용한다.
에어혼은 컴프레셔에서 생성된 압축공기를 사용한다.
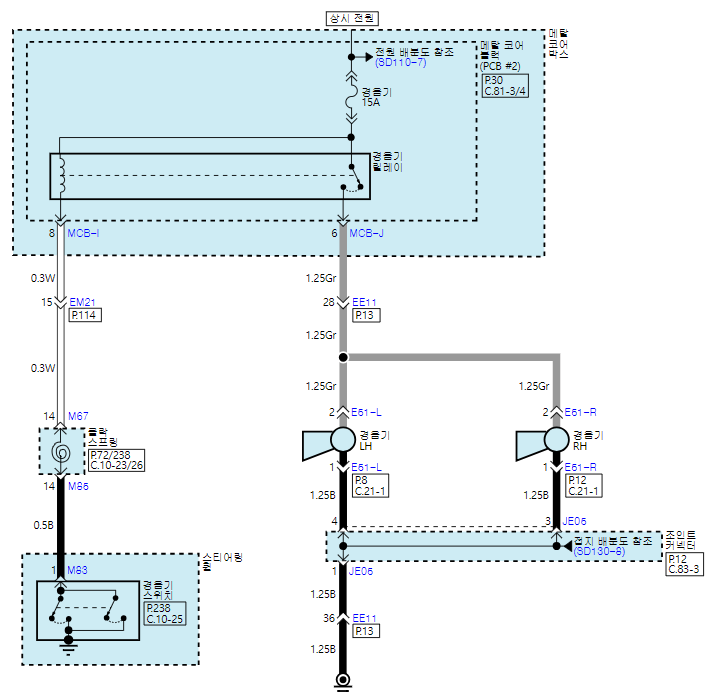
현대 제네시스 경음기 회로도

경음기 퓨즈는 15A를 사용한다.
듀얼혼을 사용하기 때문에 전선은 1.25SQ이다.
현대 포터2 경음기 회로도

경음기 퓨즈는 15A를 사용한다. 하지만 싱글혼이므로 전선은 0.5SQ를 사용했다.
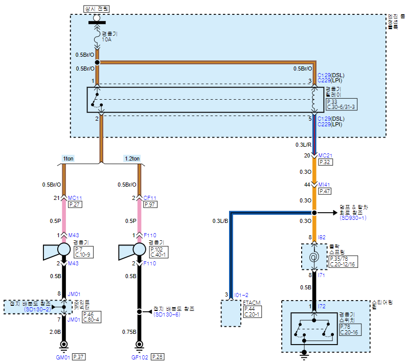
기아 봉고3 경음기 회로도

경음기 퓨즈는 10A를 사용했다. 전선 역시 싱글혼이므로 0.5SQ를 사용했다.
현대 경음기 회로와 다른점은 에탁스 모듈이 연결되어 있어서 도어락을 할 때 경음기가 동작한다.
0.5SQ 전선 굵기를 보면 퓨즈는 10A를 사용하는 것이 적당하다. 게다가 같은 띡띡이 싱글혼이니 소비 전류는 5A도 안 된다. 그런데도 현대 화물차에서는 왜 15A를 사용할까?
몇몇 사용자들은 퓨즈가 끊어진다고 해서 더 큰 용량의 퓨즈를 끼우기도 한다. 전선은 0.5sq인데 퓨즈 용량을 늘리면, 전선을 퓨즈로 사용하겠다는 뜻이다. 소화기는 필수.
제네시스는 15A 퓨즈를 사용하기 때문에 타 차량에서 듀얼혼을 사용하더라도 15A를 넘는 퓨즈를 사용할 필요가 없다. 게다가 전선이 가늘면 10A를 사용하는 것이 안전하다.
나팔형 경음기 한 개당 소비전류가 5A이다. 2개면 10A이니 퓨즈가 간당간당 할 수 있다. 그러나 평균 소비전류는 최대 소비전류보다 작기 때문에 버틸 뿐이다.
또한 경음기는 사용시간이 길지 않기 때문에 0.5sq에서도 듀얼혼 동작이 가능하다. 몇몇 난폭한 사람들이 경음기를 길게 누르기도 하지만...
그런데도 퓨즈가 끊어지는 것은 예전 생산품보다 실제 소비전류가 늘어났을 수 있다는 점이다.
제일 안전한 방법은 릴레이를 추가하여 배터리로부터 전력을 받는 것이다.
온라인 쇼핑몰에서 12V 파워 릴레이 모듈을 찾아서 사용하는 것을 권장한다.