자동차 및 자동차부품의 성능과 기준에 관한 규칙
제39조의2(옆면보조등) 자동차(피견인자동차는 제외한다)에는 별표 6의31의 기준에 적합한 옆면보조등을 설치할 수 있다. [본조신설 2018. 7. 11.]
[별표 6의31] 옆면보조등의 설치 및 광도기준(제39조의2 관련)
설치 기준
공통 조건은 전조등(하향등 또는 상향등)이 켜져있고 자동차 속도가 10km/h 이하여야 한다.
> 야간 보조등이기 때문이다.
등광색은 백색이다.
> 누런 할로겐 안 됨.
최대광도는 500cd 이하여야 한다.
> 촛불 500개 수준이다. 투광등(서치라이트)을 설치하는 사람들이 있을까봐...
조사 방향은 아래 방향으로 비추게 한다.
> 보조등은 바닥을 보는 목적이다.
그 밖의 기준에 따라 발광면이 보이면 안 된다.
> 둥근 렌즈를 사용하여 옆에서도 발광면이 보일까봐...
좌·우에 각각 1개 또는 2개를 설치할 수 있다.
> 1개만 설치할 때는 주로 후진용으로 사용한다.
원동기 작동 후 최초 주행전까지
> 옆면보조등은 전진 중에도 사용되기 때문이다. 타력으로 굴러갈 때에는 켜질 필요가 없다. 도로 위 정차나 서행 중에는 켜질 필요가 없다.
자동차의 변속장치가 후진위치인 경우
> 후진보조등으로 사용하는 이유
카메라 또는 센서를 이용한 주차보조 시스템이 작동되는 경우
> 주변을 감지하기 위해 후진 기어를 넣을 필요가 없다.
10km/h 초과시 자동으로 소등되어야 한다.
> 문제는 차속 정보를 얻기가 어렵다. 하지만 자동차 검사 시 후진 가속은 하지 않고, 전원을 분리하면 되기 때문에 불합격이 될 일은 없다. 현장 단속도 마찬가지.
> 후진시에도 조건이 적용되는데, 이는 완화 개정이 필요한 항목이다.
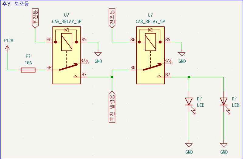
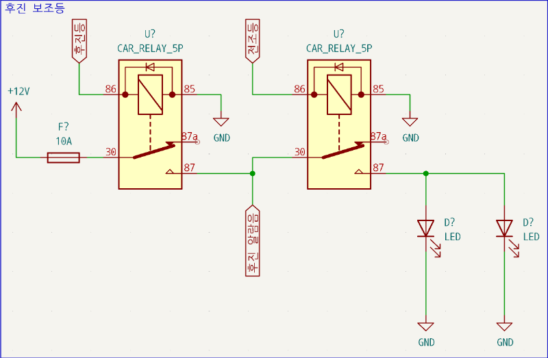
후진 보조등 - Relay 1
회로도

준비물
릴레이 2개: 12VDC, 10A 이상의 사양이면 어떤 형태이던 상관이 없다. 배선하기 쉬우려면 자동차용 파워릴레이를 사용하면 된다.
기존 등화 회로에서 신호를 점프하므로 코일에 다이오드가 포함된 릴레이를 사용한다. 없으면 별도의 다이오드를 부착한다.
퓨즈: 10A 또는 그 윗단계의 퓨즈 용량을 1개 이상 준비한다.
등화: 보조등으로 튜닝 인증된 LED바 제품을 판매하는 업체가 있다.
전선: 12V 전원은 배터리 또는 메인 퓨즈에서 분기하도록 한다. 10A 퓨즈는 18AWG 굵기 이상의 전선을 사용한다.

작업
후진등 (+) 전선을 분기하여 1번 릴레이의 코일 (+)에 연결한다.
전조등 (+) 전선을 분기하여 2번 릴레이의 코일 (+)에 연결한다.
+12V 입력에 퓨즈를 연결한다. 필요 시 각 부하별로 퓨즈를 추가한다.
동작
후진 기어를 넣으면 1번 릴레이 코일에 전력이 공급된다.
후진 시에만 필요한 장치는 후진 알람음에 연결한다.
이 상태에서 전조등을 작동하면 2번 릴레이 코일에 전력이 공급된다.
후진 보조등을 2번 릴레이의 A접점에 연결한다.
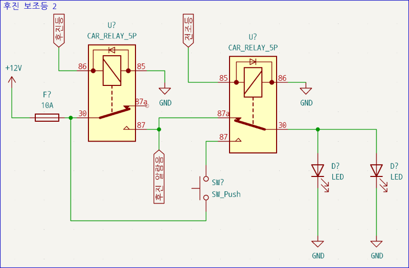
후진 보조등 - Relay 2
회로도

시동 상태에서 후진등을 테스트 하려면 수동 조작 스위치를 추가한다.
주행 또는 자동차 검사시 스위치는 OFF 상태로 한다.