알리익스프레스
구입가: 개당 $1.27~1.28
배송: 무료, 5일 만에 도착
상품 페이지
https://s.click.aliexpress.com/e/_DFNmXoH
0.48US $ 93% OFF|Multi Cell 2S 3S 4S Type C To 8.4V 12.6V 16.8V Step Up Boost LiPo Polymer Li Ion Charger 7.4V 11.1V 14.8V 18650
Smarter Shopping, Better Living! Aliexpress.com
www.aliexpress.com
2S, 3S, 4S 리튬 배터리를 USB-C로 충전하기 위한 스텝업(승압) 모듈입니다. AC 어댑터 역할을 대신합니다.
출력 전류는 1A, 2A, 4A 3가지입니다. 대부분의 USB 출력은 2.4A이므로 3A 이상의 모듈을 사용하려면 고출력 충전기를 연결해야 합니다.

2S, 3S, 4S 2A 각 2개씩 주문.


USB 연결

LED 2개로 충전 완료, 충전 중 표시를 합니다.
출력 전압

2S 모듈의 무부하 출력전압은 8.9~9.2V이며, 3S 모듈의 무부하 출력전압은 13.2~13.4V, 4S 모듈은 17.6V를 나타냅니다. 변동이 심하여 오실로스코프로 측정할 필요가 있습니다. 계측기를 주문해야겠네요. 💸
1S용인 TP4056 IC는 4.1V 정도의 안전한 전압 출력이 발생하는데, 위 모듈은 과전압으로 출력됩니다. 대신, 모듈에 완충된 배터리를 연결하면 OK LED가 켜집니다.
4S 배터리를 사용하면서 16.3V까지 떨어졌는데도 모듈은 OK LED가 켜져 있습니다. USB를 재연결하면 다시 CR LED가 켜지며 16.8V 미만으로 근접하면 다시 OK LED가 켜집니다. 과전압, 과충전 걱정은 안 해도 될 것 같습니다.
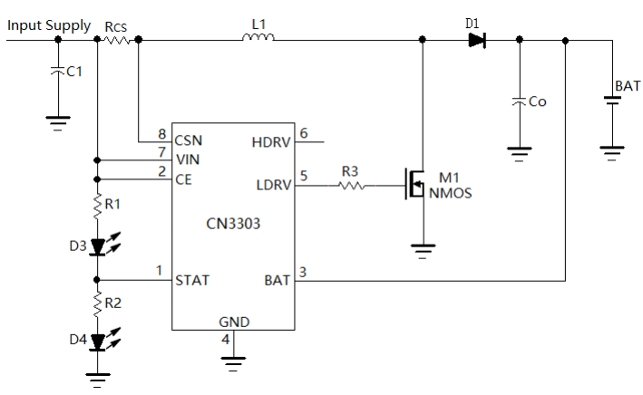
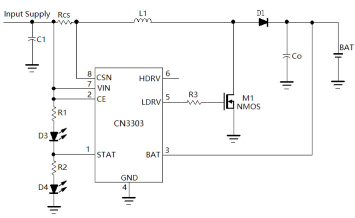
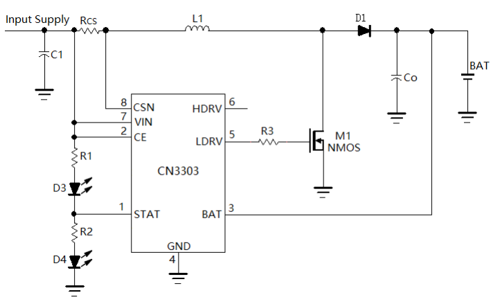
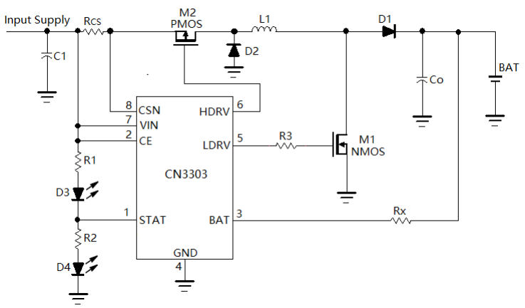
IC
CN330X
제조사 사이트는 http://www.consonance-elec.com/ 입니다.
CN330X 시리즈 IC에서 X는 1,2,3,4 숫자가 들어가며 리튬 배터리 셀의 개수를 나타냅니다. CN330X는 PFM(펄스 주파수 변조) 모드로 출력을 제어합니다. 출력 전압이 높기 때문에 효율적인 방법입니다. 하지만 주파수 제어이므로 노이즈 필터링이 어렵습니다.
CC, Quasi-CV 모드로 배터리를 충전합니다. 전원을 켜면 N채널 모스펫이 켜지며 인덕터 전류가 상승합니다. 인덕터 전류가 상한 임계값에 도달하면 N채널 모스펫이 꺼지고 인덕터가 방전되면서 배터리가 충전됩니다. 3S 모듈에서 배터리 전압이 12.6V에 도달하면 Quasi-CV 모드로 충전 전류가 감소합니다. 두 번째로 12.6V에 도달할 때까지 충전이 종료되지 않습니다. 배터리 전압이 임계값 이하로 내려가면 다시 충전 모드가 실행됩니다.
데이터 시트를 살펴보면

입력 전압은 2.7~6.5V입니다. 3S 모듈의 출력 전압은 12.478~12.726V입니다. PFM이므로 최저 200KHz~1MHz까지 주파수가 변합니다. IC까지는 출력 전압에 문제가 없습니다.
CN330X 옆에 붙어있는 IC는 AO4468 IC입니다. N 채널 모스펫(MOSFET)입니다.
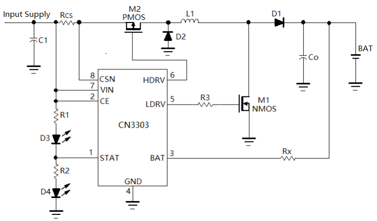
표준 회로도


왼쪽 회로는 저전압 보호회로가 없으며, 오른쪽 회로는 저전압 보호 회로가 있습니다. 구입한 모듈은 L1 코일 앞에 P채널 모스펫이 없습니다.
데이터시트
18650 배터리 3S 홀더 충전 준비

가운데 USB-C 패널 마운트 하네스는 스텝업 모듈을 기기 내부에 설치할 때 유용합니다. (천원샵에서도 판매합니다)