잡동사니
홈
목록
방명록
태그
Home
전기전자/설계&도면
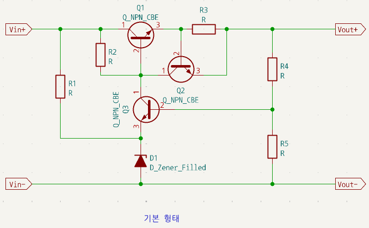
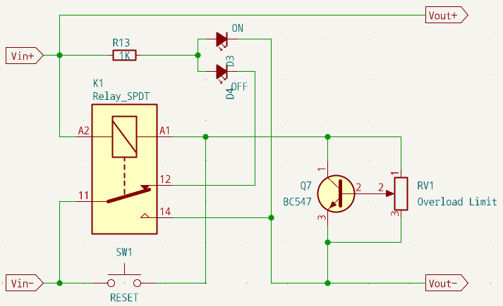
과전류 차단 회로 모음
Simulz™
2024. 4. 2.
반응형
반응형
공유하기
게시글 관리
잡동사니
저작자표시
비영리
변경금지
(새창열림)
관련글
오토캐드로 전기 도면을 IEC 규격으로 그리기 위한 설정
과전압 차단 회로 모음
모터 정역 조그 회로
KiCad, PCB 디자인 - 계층 도면, BUS 통신
티스토리툴바