오래전에 만들었던 자료이지만 다시 꺼내서 살펴봅니다.
목표물: ADS1115 4채널 ADC 모듈
ADS1115 4채널 16비트 ADC 모듈 [SZH-EKBG-024] / 디바이스마트 (devicemart.co.kr)
ADS1115 4채널 16비트 ADC 모듈 [SZH-EKBG-024]
Interface Type: I2C / Input Voltage: 2.0 - 5.5V / Size: 29mm x 18mm
www.devicemart.co.kr
8bit MCU에서 아날로그 전압값을 16비트로 받아야할 때 사용합니다.
KiCad 7 실행

목록에서 풋프린트 편집기 아이콘을 누릅니다.

개인 라이브러리를 만들고 새로운 풋프린트(Ctrl+N)를 만듭니다.
라이브러리는 폴더를 나타내며, 풋프린트는 .kicad_mod 확장자를 가진 파일입니다.
문서\KiCad\7.0\footprints\라이브러리명\풋프린트.kicad_mod
풋프린트 디자인

F.Fab 에는 부품의 실제 크기와 형태로 그려줍니다. 편집화면에서만 나타납니다.
예) X: 7.9 mm, Y: 13 mm
F.Silkscreen 에는 실제 크기보다 +0.11mm씩 부품 외곽에 그려줍니다.글자도 삽입합니다. 한글 폰트를 지정하면 한글 입력도 가능합니다.
예) X: 7.9 + 2 * 0.11 = 8.12 mm, Y: 13 + 2 * 0.11 = 13.22 mm
F.Courtyard 에는 0.05 mm 두께로 부품과 0.25 mm 간격을 두고 둘러싸도록 그려줍니다.
ADS1115 모듈은 핀 헤더 크기만큼 상자를 그려줍니다. PCB 표면에 붙는 영역을 그리는 것입니다.
안마당 영역에는 다른 부품이 위치할 수 없습니다.
Ctrl+Shift+N 키를 눌러서 좌표계 원점을 옮기면서 그리면 편리합니다.

또는 포지셔닝 도구로 절대, 기준, 상대 좌표를 입력해서 개체를 이동할 수 있습니다.
패드
핀이 10개인 2.54mm 핀헤더를 사용합니다. 일단 패드를 한 개만 그립니다.
그 다음 패드를 선택하고 Ctrl + T를 눌러서 배열 생성 기능을 사용하면 편리합니다.

스루홀, 원형, 패드 직경과 구멍 직경을 설정합니다.
최소 구멍 크기
= 최대 리드 직경 + 0.25mm [Level A]
패드 직경
= 최소 구멍 크기 + 최소 환형 링 * 2 + 최소 제작 허용치
= 1 mm + 0.05 mm * 2 + 0.6 mm
= 1.7 mm [Level A]

개수와 간격을 설정합니다.

1번 패드는 직사각형으로 만듭니다.
패드를 수정했을 때, 다른 패드에도 적용하려면 단축메뉴에서 기본 속성으로 복사, 붙여넣기 기능을 사용하면 됩니다.

3D 모델 설정

풋프린트 속성 버튼을 누릅니다. 또는 배경의 검정 영역을 더블클릭 합니다.


3D 모델 탭에서 폴더 버튼을 누릅니다.

만들어둔 3D STP(STEP) 파일을 선택하고 확인 버튼을 누릅니다.

위치가 틀어졌습니다. 왼쪽 숫자입력기를 조작해서 위치를 맞춰줍니다.

우측의 뷰 버튼을 누르면 뷰가 정렬됩니다.

버튼을 눌러서 직교 활성화를 해야 편집하기가 쉽습니다.

수직 높이도 맞춰줍니다.
3D 미리보기

완성~👏👏👏 참 쉽죠?


기존 프로젝트도 갱신해서 3D 미리보기를 해봅니다. 3D를 보니 적용이 잘 되었습니다.
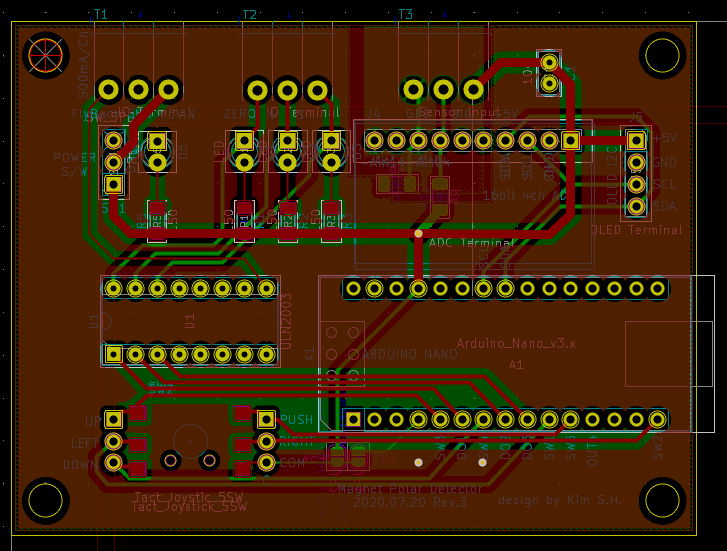
아두이노 나노를 사용한 24V용 자속 밀도, 극성 검사 PCB입니다.