반응형
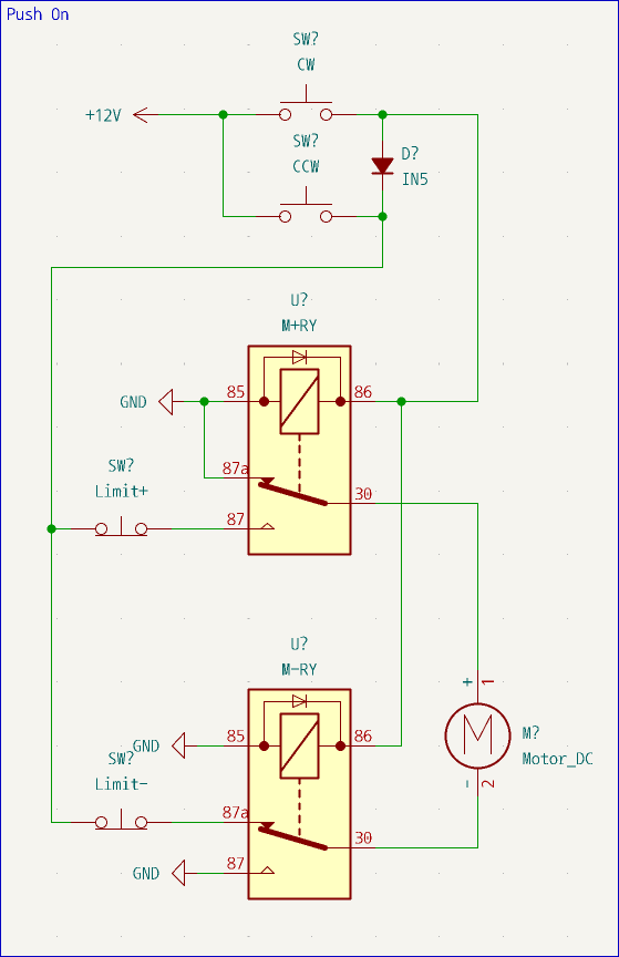
DC 모터, 릴레이 제어
버튼을 누를 때만 동작하는 제어 회로 입니다.
릴레이를 사용하여 단순하고 보호 기능이 필요 없는 곳에서 사용합니다.

릴레이 코일은 동시 동작이므로 2P 릴레이 한 개로 배선이 가능합니다.
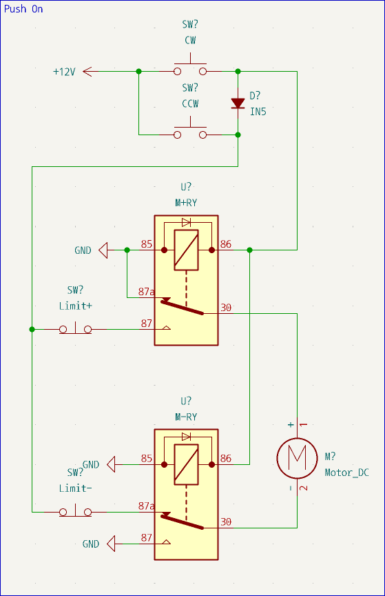
반응형
버튼을 누를 때만 동작하는 제어 회로 입니다.
릴레이를 사용하여 단순하고 보호 기능이 필요 없는 곳에서 사용합니다.

릴레이 코일은 동시 동작이므로 2P 릴레이 한 개로 배선이 가능합니다.